欢迎访问中国书记员培训网!  

image.png

中国书记员培训网
当前位置: 首 页 >> 新闻中心 >> 公司新闻

书记员岗位规范团体标准

发布日期:2025-10-23 作者: 点击:

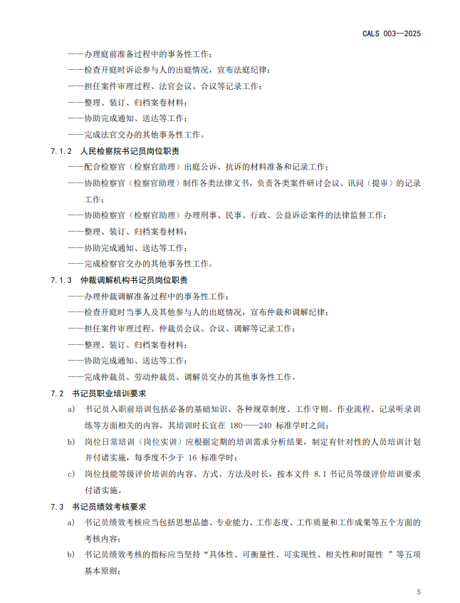
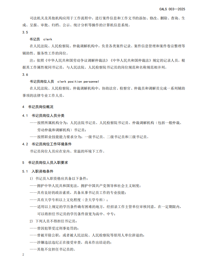
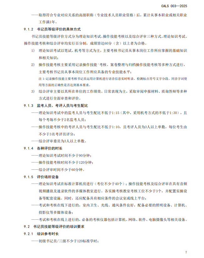
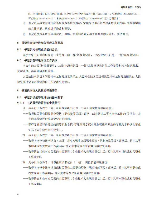
                     全国团体标准信息平台网站已发布的书记员岗位规范团体标准

image.png

image.png

image.png

image.png

image.png

image.png

image.png

image.png

image.png

image.png

image.png

image.png

image.png

image.png

image.png

image.png

image.png

image.png

image.png

image.png

image.png

image.png

image.png

image.png

image.png

image.png

image.png

image.png

image.png

image.png

image.png

image.png

image.png

image.png

image.png

image.png

image.png

image.png

本文网址:http://www.zgsjypx.com/news/406.html

关键词:书记员,书记员岗位规范,书记员团体标准

最近浏览:

新闻分类

联系方式

联系人:尚经理  13269695516

              史伯勋  17611176311

邮箱:zgsjypx@126.com

网址:www.zgsjypx.com


Copyright © http://www.zgsjypx.com/ 北京华语双文科技有限公司 专业从事于书记员,双文速录,书记员培训, 欢迎来电咨询!
京ICP备2023003962号-2  Powered by 祥云平台  技术支持:奥美通

热推产品  |  主营区域: 北京 天津 河北 山东 山西 辽宁 上海 深圳 重庆 江苏